
随机梯度下降
1. 线性回归
一元线性回归
变量x_i和目标y_i每个i对应一个数据点,建立模型
y是我们预测的结果,希望通过y来拟合目标y_i,通俗来讲就是找到这个函数拟合使得误差最小,也就是使其最小化

多元线性回归
根据一元线性回归推导出更高层次的模型

损失函数(均方误差,MSE)
优化方法
正规方程(可以直接用来计算最优解)

梯度下降(需要调参学习率α)

2.梯度下降
梯度在数学上就是导数,如果是一个多元函数,那么梯度就是偏导数。比如一个函数f(x,y),那么f的梯度就是
可以称为grad f(x,y)。一个点的梯度值是这个函数变化最快的地方,具体来说就是函数f(x,y),在点(x0,y0)处,沿着梯度grad(x0,y0)的方向,函数增加最快,也就是说沿着梯度方向我们能够更快的找到函数的极大值点,那就意味着,反过来沿着梯度的反方向我们能够找到函数的最小值点。
对于梯度下降法,可以举一个例子解释:
当我们在山上的某处位置时,由于我们不知道怎么下山,于是决定走一步算一步,每当走到一个位置时就可以求解当前的梯度,沿着梯度的负方向,也就是当前位置最陡峭的位置向下走一步,然后继续求解当前位置的梯度,如此往复,我们可能会走到山脚,但也有可能我们走到的是局部的山峰低处。沿着梯度的反方向,我们不断改变w和b的值,最终找到一组最好的w和b使得误差最小。在更新的时候我们要决定每一次更新的幅度,也就是此例中下山的步长,这个长度称为学习率,用η表示,学习率太小会导致下降缓慢,太大会导致跳动明显。
通过不断的迭代更新,更新公式是
梯度下降算法的基本思想是沿着梯度的反方向更新权重,以减小损失函数的值。更新参数得到每个权重的梯度后,使用梯度下降等优化算法来更新网络的权重和偏置。

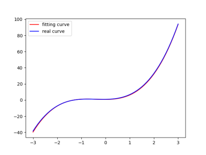
运行结果如下,显而易见在100迭代更新后Loss值已经很小了

同样的,观察拟合曲线,拟合与真实几乎重合



3.随机梯度下降
公式
先将batch_size设置为1


显然loss已经下降到一定的程度,计算的时间也快了非常多。可见batch_size的值越大,梯度就越稳定,batch_size的值越小,梯度就具有越高的随机性。
不难看出loss在剧烈震荡,因为每次都是只对一个样本点做计算,每一层的梯度都具有很高的随机性,而且需要很多运行的时间。
接下来将batch_size设置为64,并使用SGD:


显然loss已经下降到一定的程度,计算的时间也快了非常多。可见batch_size的值越大,梯度就越稳定,batch_size的值越小,梯度就具有越高的随机性。
若使用pytorch自身的SGD则loss与总耗时依旧保持下降趋势



三次运行结果的对比可以看出计算效率提高,但是如果batch_size的值太大,对于内存需求也就更高,不利于网络跳出局部极小点。


